Copyright© Yylq Govemment All Rights Reserved
版权所有:龙山新闻网 新闻热线:0743-6228742
主办单位:龙山县委宣传部
承办单位:龙山县融媒体中心 湘ICP备18012182号
通讯员系统登陆
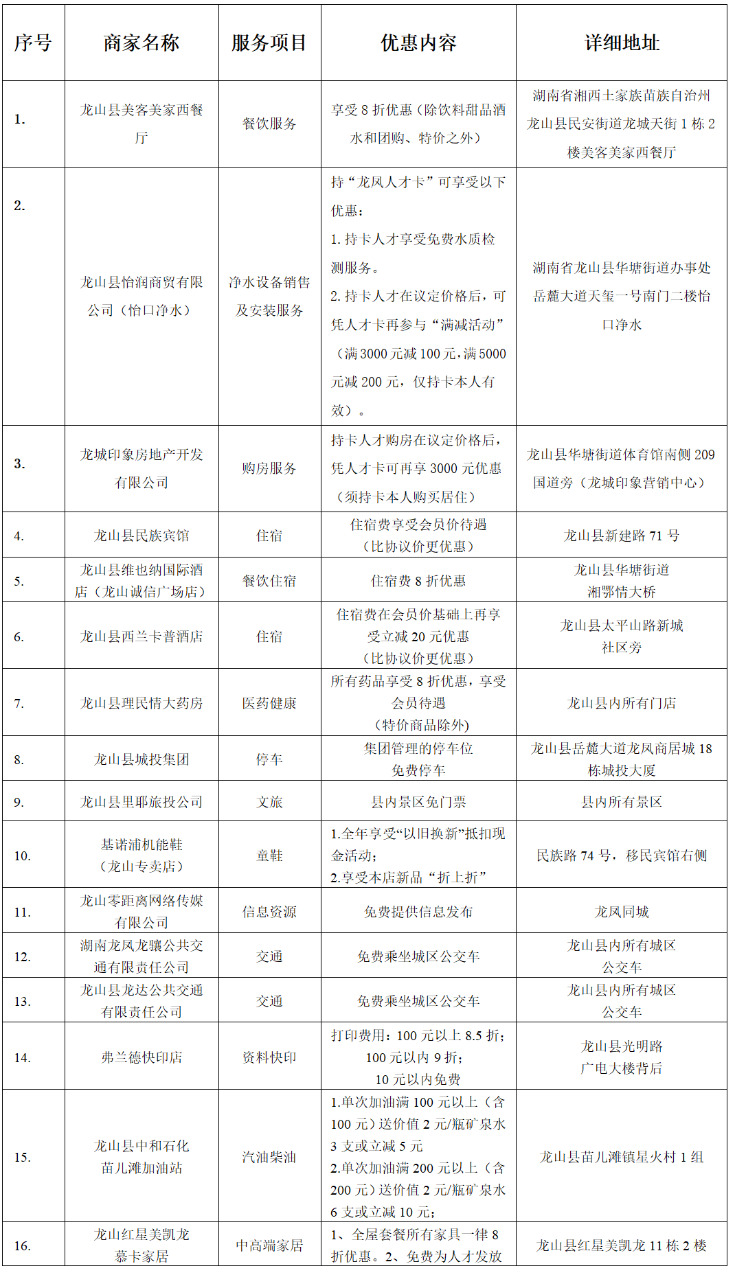
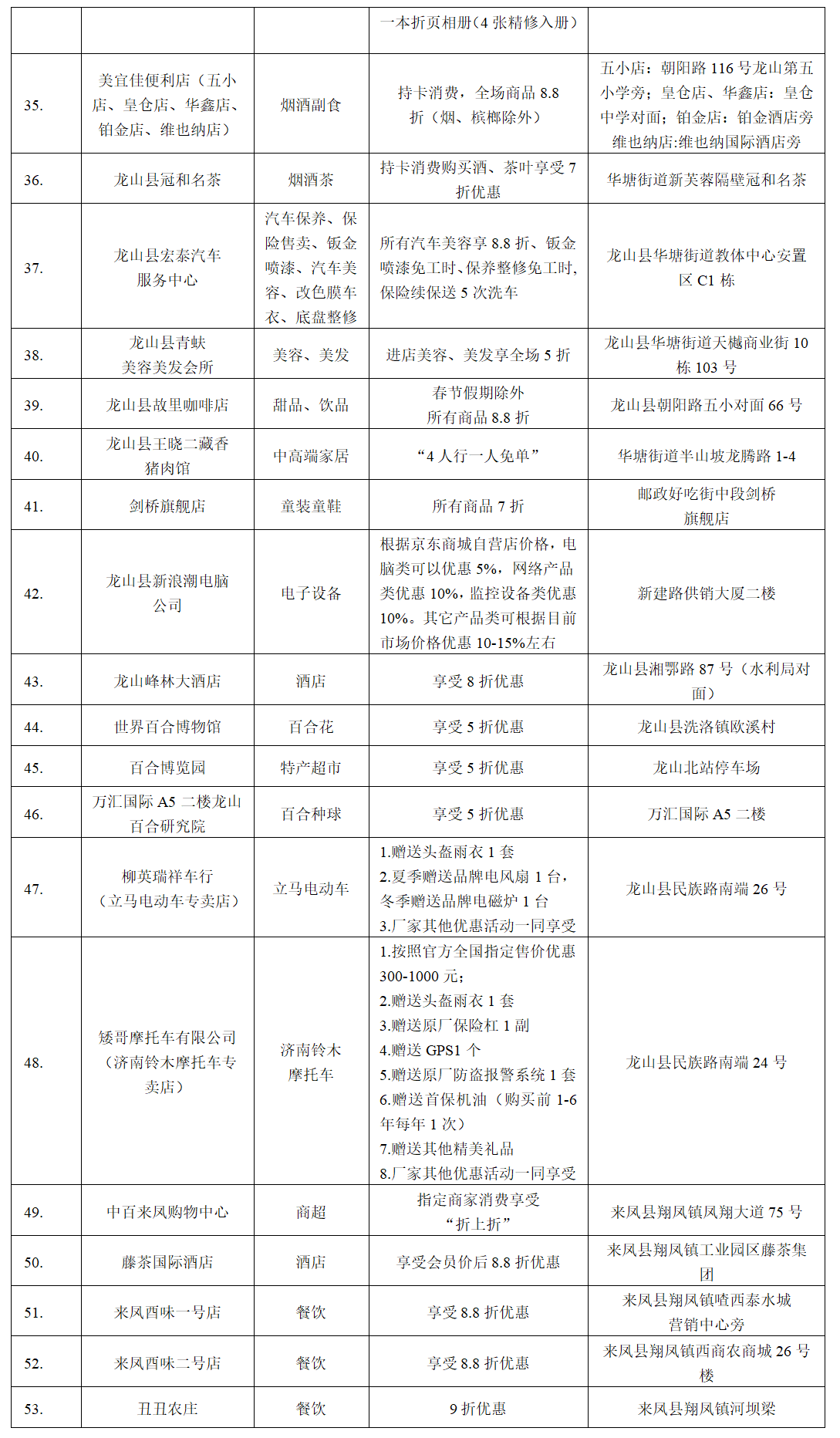
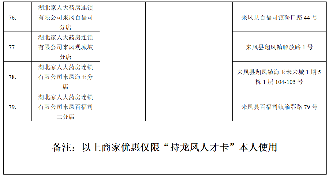
为深入推进龙凤人才区域协作,创优服务人才生态,进一步营造全社会敬才爱才浓厚氛围,切实增强龙山、来凤两县优秀人才的获得感、幸福感,现将第一批“龙凤百名商家服务人才联盟企业”名单公示如下:





咨询电话:
龙山县委人才办: 0743-6232700
来凤县委人才办: 0718-6275118
中共龙山县委人才工作领导小组办公室
中共来凤县委人才工作领导小组办公室
2024年7月23日
责编:朱柯源
一审:向波
二审:周娇
三审:张军
来源:中共龙山县委人才工作领导小组办公室
县中医院:以清廉医风护航健康民生
龙山来凤两县跑步协会举行2026新春年会
县中医院召开第九届六次职工代表大会
龙山县“共青团·伙伴计划”寒假爱心托管班圆满结课
守护春运路:县公路局入户宣传暖民心
县文化执法大队开展春节前文化市场执法检查
【禁燃禁放齐践行 共建文明龙山城】县水利局“敲门入户”宣传禁止燃放烟花爆竹工作
长龙帮扶结硕果 龙山好物燃爆星城
下载APP
分享到
